Trang chủ
Giới thiệu
Thông tin chung
Giới thiệu về chúng tôi
Hình thành và phát triển
Văn hoá doanh nghiệp
Thành tựu đạt được
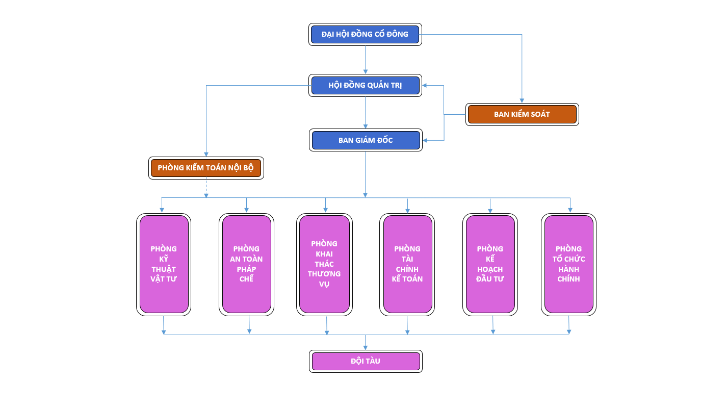
Cơ cấu tổ chức
Sơ đồ tổ chức
Hội đồng Quản trị
Ban điều hành
Ban Kiểm soát
Chính sách an toàn
Dịch vụ
Vận tải hàng lỏng
Quản lý và khai thác tàu biển
Thuê và cho thuê tàu biển
Cho thuê kho nổi chứa xuất dầu thô (FSO/FPSO)
Thương mại và các dịch vụ khác
Đội tàu
Đội tàu sở hữu
Đội tàu Công ty quản lý
Quan hệ Cổ đông
Tin tức dành cho cổ đông
Văn bản pháp lý
Báo cáo quản trị
Báo cáo tài chính
Đại hội cổ đông
Báo cáo thường niên
Tin tức
Tin tức về hoạt động của công ty
Tin tức về hoạt động của tàu
Tin tức về Công đoàn
Tin tức về Đoàn thanh niên
Tin tức khác
Tuyển dụng
Sơ đồ tổ chức
Trang chủ
Sơ đồ tổ chức